首页
组织机构
部门职责
人事处
处长
副处长
人事调配科
工资福利科
教师工作科
计划生育工作科
人事档案室
社会保障科
内设机构
政策制度
人事调配科
教师工作科
工资福利保障科
计划生育工作科
综合
人才工作科
博士后管理办公室
绩效考核科
师资管理科
人事档案室
人才招聘
招聘新闻
招聘公告
应聘通道
人才招聘网
博士后
流动站简介
招聘公告
政策文件
表格下载
联系我们
师德师风
通知公告
工作动态
学习专栏
监督举报
党建工作
专题理论学习
廉政警示教育
安全警示教育
爱国主义教育
服务指南
人事服务
引进培养
岗位评聘
薪酬福利
发展支持
综合服务
问题解答
下载中心
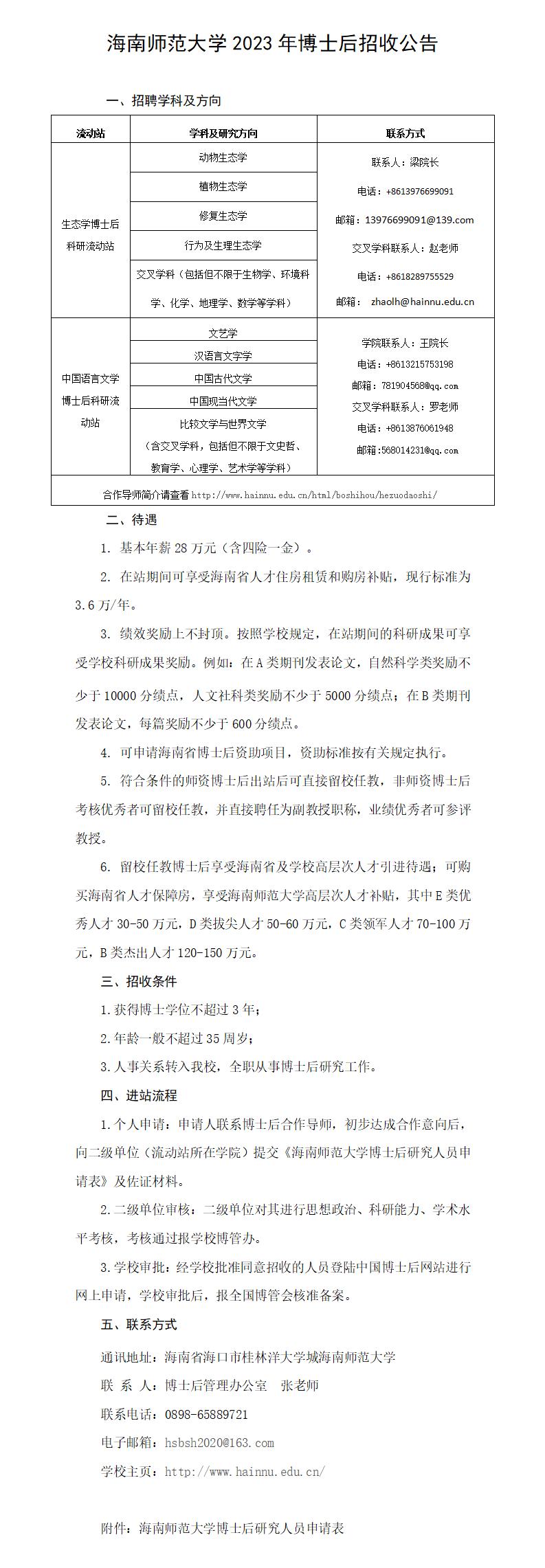
海南师范大学2023年博士后招收公告
时间:2023-04-07
浏览:
45
附件下载:
http://f.hainnu.edu.cn/2023/0407/20230407010901103.doc